NodeMCU ESP8266: Pinagem (Pinout) – Características!
A placa NodeMCU ESP8266 é uma das plataformas de
desenvolvimento mais populares para projetos de Internet das Coisas (IoT) e
automação residencial. Baseada no microcontrolador ESP8266 (Módulo ESP-12E),
esta placa combina conectividade Wi-Fi integrada com uma interface amigável
para prototipagem rápida, tornando-a uma escolha ideal tanto para iniciantes
quanto para desenvolvedores experientes.
Neste guia completo, vamos explorar detalhadamente a pinagem da NodeMCU
ESP8266, analisando cada pino, suas funções e limitações. Compreender a
pinagem é fundamental para aproveitar todo o potencial desta placa em seus
projetos, evitando danos e garantindo o funcionamento correto de suas
aplicações.
Diagrama de Pinagem (Pinout)
|
| Diagrama de pinagem da placa de desenvolvimento NodeMCU ESP8266. |
Tabela de Pinos de I/O (Entrada/Saída)
| Pino na Placa | GPIO (Chip) | Funções Principais | Observações Críticas / Estado Padrão |
|---|---|---|---|
| D0 | GPIO16 | I/O, Wake up from deep sleep | Não suporta PWM, I2C ou I2S. Pode ser usado para acordar do deep sleep. |
| D1 | GPIO5 | I/O, SCL (I2C) | Frequentemente usado como SCL para comunicação I2C. |
| D2 | GPIO4 | I/O, SDA (I2C) | Frequentemente usado como SDA para comunicação I2C. |
| D3 | GPIO0 | I/O, Flash mode select |
Deve estar em LOW durante o boot para entrar no modo de flash. Pull-up interno. |
| D4 | GPIO2 | I/O, LED onboard | Conectado ao LED azul onboard. Deve estar em HIGH durante o boot. |
| D5 | GPIO14 | I/O, SCLK (SPI) | Frequentemente usado como SCLK para comunicação SPI. |
| D6 | GPIO12 | I/O, MISO (SPI) | Frequentemente usado como MISO para comunicação SPI. |
| D7 | GPIO13 | I/O, MOSI (SPI) | Frequentemente usado como MOSI para comunicação SPI. |
| D8 | GPIO15 | I/O, SS (SPI) | Deve estar em LOW durante o boot. Pull-down interno. |
| RX | GPIO3 | UART RX | Receptor UART. Pode ser usado como pino de I/O geral. |
| TX | GPIO1 | UART TX | Transmissor UART. Deve estar em HIGH durante o boot para saída de debug. |
| A0 | ADC0 | Entrada Analógica | Resolução de 10 bits (0-1023). Tensão máxima de 3.3V. |
Tabela de Pinos de Alimentação e Controle
| Pino na Placa | Nome | Função | Descrição Técnica |
|---|---|---|---|
| VIN | Vin | Entrada de Alimentação | Aceita tensão de 7-12V DC. Regulado internamente para 3.3V. |
| 3V3 | 3.3V | Saída de Alimentação | Fornece 3.3V regulado a partir do VIN ou USB. Máximo de 600mA. |
| GND | Ground | Terra | Referência de terra para o circuito. |
| EN | Enable | Habilitação do Chip | Ativa o ESP8266 quando em HIGH. Pull-up interno de 10kΩ. |
| RST | Reset | Reset do Sistema | Reseta o ESP8266 quando em LOW. Pull-up interno de 10kΩ. |
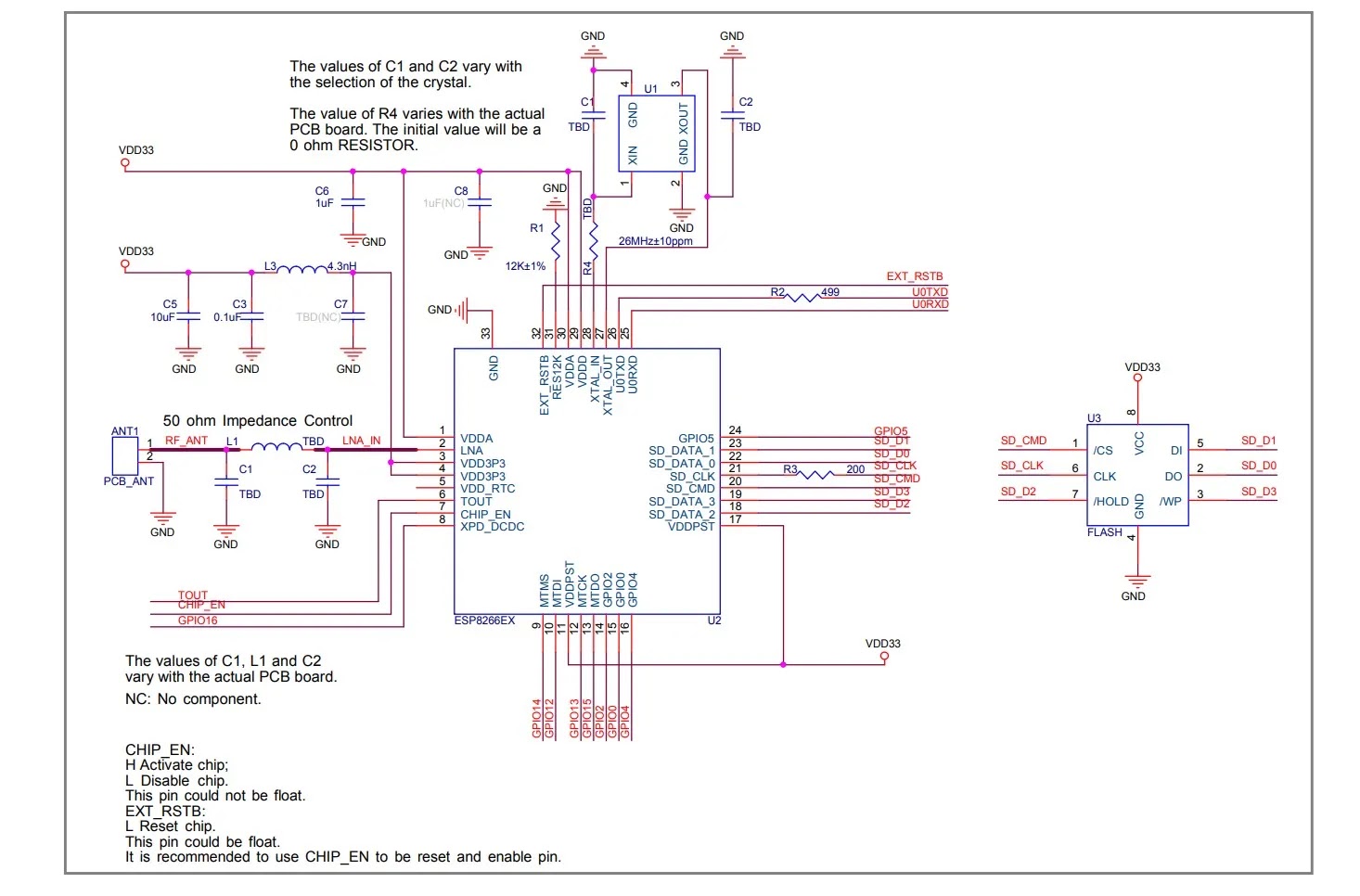
Diagrama Esquemático
O diagrama esquemático da NodeMCU ESP8266 revela a organização interna dos
componentes e conexões na placa. Este esquemático é essencial para entender
como os diferentes módulos interagem e como a energia é distribuída pelo
circuito.
|
| Fig. 2 – Diagrama Esquemático NodeMCU ESP8266 |
Para visualizar o esquemático completo do módulo ESP8266, incluindo a pinagem detalhada, recomendamos acessar a documentação oficial da Espressif. O documento contém informações técnicas completas e atualizadas sobre o hardware do módulo.
Clique aqui para acessar o esquemático no site oficial da Espressif.
Resumo de Características Elétricas e Limitações
-
Tensão de Operação: O ESP8266 opera internamente com
3.3V. Todos os pinos GPIO trabalham com esta tensão e não são
tolerantes a 5V. -
Alimentação: A placa pode ser alimentada via USB (5V) ou
através do pino VIN (7-12V), sendo regulada internamente para 3.3V. -
Corrente por GPIO: Cada pino GPIO pode fornecer no máximo
12mAde corrente contínua. É recomendado não exceder 10mA para
garantir a longevidade do chip. -
Pinos de Boot: Os pinos
GPIO0,
GPIO2eGPIO15possuem estados específicos durante
o boot e devem ser cuidadosamente gerenciados. -
Conversor USB-Serial: A maioria das placas NodeMCU utiliza
o chipCH340GouCP2102para comunicação
USB-Serial, permitindo programação e depuração via porta USB. -
ADC: Possui apenas um pino de entrada analógica
(A0) com resolução de 10 bits (0-1023) e range de 0-3.3V. -
Memória: O módulo ESP-12E possui 4MB de memória flash,
permitindo armazenar programas e dados. -
Wi-Fi: Integra conectividade Wi-Fi 802.11 b/g/n com suporte
a WPA/WPA2, operando em modo station, access point ou ambos simultaneamente.
Compreender a pinagem e as características elétricas da NodeMCU ESP8266 é
fundamental para desenvolver projetos robustos e funcionais. Este guia serve
como referência rápida para consultas durante o desenvolvimento, ajudando a
evitar erros comuns como sobrecarga de pinos, configurações incorretas de boot
ou danos por tensão inadequada. Lembre-se sempre de consultar a documentação
oficial para informações mais detalhadas e específicas sobre sua versão da
placa.
Perguntas Frequentes (FAQ): Sobre o Pinout do NodeMCU ESP8266
1. Posso alimentar a NodeMCU ESP8266 diretamente com 5V nos pinos GPIO?
Não, os pinos GPIO do ESP8266 não são tolerantes a 5V e operam
exclusivamente com 3.3V. Aplicar 5V em qualquer pino GPIO pode danificar
permanentemente o microcontrolador. Se você precisa interagir com
dispositivos de 5V, utilize um conversor de nível lógico (logic level
converter) para garantir a proteção do chip.
2. Como coloco a NodeMCU em modo de flash para programação?
Para colocar a NodeMCU em modo de flash, você precisa manter o pino
GPIO0 (D3) em nível LOW durante o processo de boot. Isso pode
ser feito pressionando o botão FLASH (que conecta GPIO0 ao GND) enquanto
pressiona e solta o botão RESET. Mantenha o botão FLASH pressionado até que
o processo de programação seja iniciado.
3. Quantos pinos PWM posso usar simultaneamente na NodeMCU?
A NodeMCU ESP8266 suporta PWM em quase todos os pinos GPIO, exceto no
GPIO16 (D0). No entanto, a implementação de PWM no ESP8266 é
baseada em software, o que significa que a precisão pode variar dependendo
do número de canais PWM ativos e da carga de processamento. Para aplicações
críticas que exigem alta precisão, considere usar hardware dedicado ou
limitar o número de canais PWM simultâneos.
4. Qual a corrente máxima que a NodeMCU pode fornecer para componentes
externos?
Cada pino GPIO individual pode fornecer no máximo cerca de 12mA de corrente
contínua. A corrente total que todos os pinos GPIO podem fornecer
simultaneamente é limitada a aproximadamente 200mA. Para componentes que
exigem mais corrente, como motores ou tiras de LED, é necessário usar fontes
de alimentação externas e circuitos de acionamento adequados, como
transistores ou relés.
5. Posso usar todos os pinos GPIO para comunicação I2C ou SPI?
Embora tecnicamente seja possível implementar I2C ou SPI em software em
quase todos os pinos GPIO, existem pinos padrão recomendados para essas
comunicações. Para I2C, os pinos D1 (GPIO5/SCL) e
D2 (GPIO4/SDA) são convencionalmente usados. Para SPI, os pinos
D5 (GPIO14/SCLK), D6 (GPIO12/MISO),
D7 (GPIO13/MOSI) e D8 (GPIO15/SS) são os padrões.
Usar esses pinos facilita a compatibilidade com bibliotecas existentes.
6. Como funciona o pino A0 (ADC) e qual sua precisão?
O pino A0 é o único pino de entrada analógica do ESP8266, com
resolução de 10 bits (valores de 0 a 1023). Sua tensão de entrada máxima é
de 3.3V. A precisão do ADC do ESP8266 não é muito alta e pode ser afetada
por ruído e variações de temperatura. Para medições mais precisas,
recomenda-se fazer múltiplas leituras e calcular a média, ou usar um ADC
externo de maior precisão conectado via I2C ou SPI.
👋 E por hoje é só, espero que tenhamos alcançado suas expectativas!
Agradecemos por visitar o nosso blog e esperamos tê-lo(a) novamente por aqui
em breve. Não deixe de conferir nossos outros conteúdos sobre tecnologia e
assuntos variados.
🙏 Se inscreva no nosso Blog! Clique Aqui —
FVM Learning!
Nos ajude a divulgar nosso trabalho, compartilhe nas redes sociais:
Facebook,
Instagram, WhatsApp. Uma simples atitude sua faz com que crescemos juntos e melhoremos o
nosso trabalho!
Forte abraço!
Deus vos Abençoe!
Shalom.
{
“@context”: “https://schema.org”,
“@type”: “FAQPage”,
“mainEntity”: [
{
“@type”: “Question”,
“name”: “Posso alimentar a NodeMCU ESP8266 diretamente com 5V nos pinos GPIO?”,
“acceptedAnswer”: {
“@type”: “Answer”,
“text”: “Não, os pinos GPIO do ESP8266 não são tolerantes a 5V e operam exclusivamente com 3.3V. Aplicar 5V em qualquer pino GPIO pode danificar permanentemente o microcontrolador. Se você precisa interagir com dispositivos de 5V, utilize um conversor de nível lógico (logic level converter) para garantir a proteção do chip.”
}
},
{
“@type”: “Question”,
“name”: “Como coloco a NodeMCU em modo de flash para programação?”,
“acceptedAnswer”: {
“@type”: “Answer”,
“text”: “Para colocar a NodeMCU em modo de flash, você precisa manter o pino GPIO0 (D3) em nível LOW durante o processo de boot. Isso pode ser feito pressionando o botão FLASH (que conecta GPIO0 ao GND) enquanto pressiona e solta o botão RESET. Mantenha o botão FLASH pressionado até que o processo de programação seja iniciado.”
}
},
{
“@type”: “Question”,
“name”: “Quantos pinos PWM posso usar simultaneamente na NodeMCU?”,
“acceptedAnswer”: {
“@type”: “Answer”,
“text”: “A NodeMCU ESP8266 suporta PWM em quase todos os pinos GPIO, exceto no GPIO16 (D0). No entanto, a implementação de PWM no ESP8266 é baseada em software, o que significa que a precisão pode variar dependendo do número de canais PWM ativos e da carga de processamento. Para aplicações críticas que exigem alta precisão, considere usar hardware dedicado ou limitar o número de canais PWM simultâneos.”
}
},
{
“@type”: “Question”,
“name”: “Qual a corrente máxima que a NodeMCU pode fornecer para componentes externos?”,
“acceptedAnswer”: {
“@type”: “Answer”,
“text”: “Cada pino GPIO individual pode fornecer no máximo cerca de 12mA de corrente contínua. A corrente total que todos os pinos GPIO podem fornecer simultaneamente é limitada a aproximadamente 200mA. Para componentes que exigem mais corrente, como motores ou tiras de LED, é necessário usar fontes de alimentação externas e circuitos de acionamento adequados, como transistores ou relés.”
}
},
{
“@type”: “Question”,
“name”: “Posso usar todos os pinos GPIO para comunicação I2C ou SPI?”,
“acceptedAnswer”: {
“@type”: “Answer”,
“text”: “Embora tecnicamente seja possível implementar I2C ou SPI em software em quase todos os pinos GPIO, existem pinos padrão recomendados para essas comunicações. Para I2C, os pinos D1 (GPIO5/SCL) e D2 (GPIO4/SDA) são convencionalmente usados. Para SPI, os pinos D5 (GPIO14/SCLK), D6 (GPIO12/MISO), D7 (GPIO13/MOSI) e D8 (GPIO15/SS) são os padrões. Usar esses pinos facilita a compatibilidade com bibliotecas existentes.”
}
},
{
“@type”: “Question”,
“name”: “Como funciona o pino A0 (ADC) e qual sua precisão?”,
“acceptedAnswer”: {
“@type”: “Answer”,
“text”: “O pino A0 é o único pino de entrada analógica do ESP8266, com resolução de 10 bits (valores de 0 a 1023). Sua tensão de entrada máxima é de 3.3V. A precisão do ADC do ESP8266 não é muito alta e pode ser afetada por ruído e variações de temperatura. Para medições mais precisas, recomenda-se fazer múltiplas leituras e calcular a média, ou usar um ADC externo de maior precisão conectado via I2C ou SPI.”
}
}
]
}
English
Español




